【中国白酒网】近日,五粮液与江南大学徐岩教授团队联合攻关取得新成果。基础研究文章《Stochastic processes drive the assembly and metabolite profiles of keystone taxa during Chinese Strong-flavor Baijiu fermentation》(随机过程驱动中国浓香型白酒发酵过程中关键类群的组装和代谢)在美国微生物学会主办的知名期刊《Microbiology Spectrum 》(微生物学谱Q1区,影响因子9.043)刊发(全文链接:https://journals.asm.org/doi/10.1128/spectrum.05103-22)。
图1 文章封面
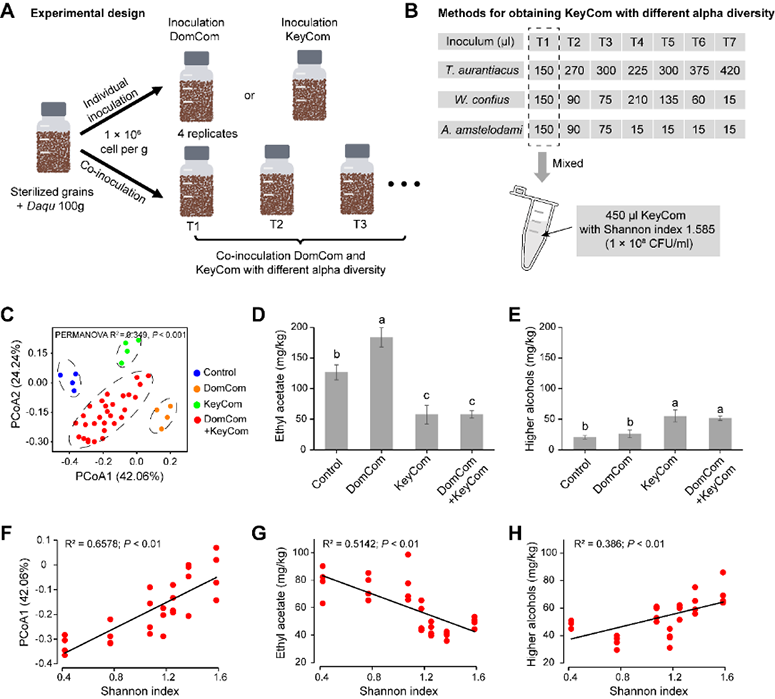
该项研究采用多组学技术系统分析了浓香型白酒糟醅发酵过程中关键微生物菌群的生态功能,明确了导致糟醅发酵过程中挥发性代谢物波动的优势微生物菌群;基于微生物相互作用网络的分析,构建了包含特征细菌和真菌相互作用的微生态网络,进而构建了一个包含优势菌群和关键菌群的合成群落,并提出精准调控浓香型白酒关键挥发性代谢物的策略;参考微生物生态学的中性模型,发现在人工干预和发酵条件控制过程中,关键微生物也可以影响品质稳定。
图2 关键微生物对白酒挥发性代谢物的精准调控
图3 浓香型白酒发酵微生物、优势微生物和关键微生物的组装机制
稳定的微生物群落是保证发酵食品品质稳定的关键所在。多年来的事实表明,基于优势微生物菌群的发酵控制,传统发酵食品品质仍会出现不明原因的波动。为了揭示其背后的微生物学原理,本项基础理论研究从微生物生态学的角度出发,以中国浓香型白酒发酵系统为模型,深入剖析复杂菌群中微生物结构和功能的关系,证明了浓香型白酒发酵微生物群中存在一类具有高度连接性的关键微生物。它们可以通过影响优势微生物菌群的生长和代谢,进而影响整个发酵菌群的代谢功能,以致白酒品质不稳定。
为突破传统发酵机理奥秘,进一步提升五粮液名酒率,近年来公司全面构建理论研究前瞻导向、应用研究问题导向、技术创新市场导向的创新体系,开展以发酵机理、健康因子、风味物质等为核心的基础理论研究,先后完成了《五粮液包包曲质量提升技术研究与应用》《单粮与多粮浓香型白酒固态发酵酒醅微生物代谢结构和代谢特征解析》《浓香型白酒酿造系统特征微生物新种研究及其应用》等标志性科研成果。本次在国际期刊发表基础研究文章,是公司努力打造行业原始创新策源地的又一例证。文章揭示了浓香型白酒品质波动背后的微生物学原理,构建了可精准调控的微生物学手段,有助于进一步精准把控白酒品质,推动五粮液名酒率的提升,助力白酒行业提质增效、高质量发展。





